지난 제작기
[1/35 RC] OH35A01 Jeep Wrangler - (1) 킷 리뷰 및 섀시 조립
[1/35 RC] OH35A01 Jeep Wrangler - (1) 킷 리뷰 및 섀시 조립
전에 Orlandoo Hunter (올랜두헌터)란 회사에서 소형 조립 RC카인 OH35P01이란 키트를 아두이노 기반으로 조종할 수 있게 해서 만든 적이 있다. [Orlandoo] 1/35 F-150 4WD Crawler Kit - (1) 차체 하부 조립 [Orl..
crazydoc.tistory.com
[1/35 RC] OH35A01 Jeep Wrangler - (2) 컨트롤러 구성 및 테스트 / 실패
[1/35 RC] OH35A01 Jeep Wrangler - (2) 컨트롤러 구성 및 테스트 / 실패
지난 제작기 [1/35 RC] OH35A01 Jeep Wrangler - (1) 킷 리뷰 및 섀시 조립 [1/35 RC] OH35A01 Jeep Wrangler - (1) 킷 리뷰 및 섀시 조립 전에 Orlandoo Hunter (올랜두헌터)란 회사에서 소형 조립 RC카인 OH35P0..
crazydoc.tistory.com
지난 제작기에서는 RC 컨트롤을 스마트폰과 블루투스 연결을 통해 시도했으나, 별 재미를 못 본 내용을 다뤘다. 이에 Blynk 앱 관련 글들을 검색해보니 ESP-8266 기반의 컨트롤러에 WIFI 연결이 제일 잘 된다는 글들이 보인다. 그래서, 메인이 될 아두이노 하드웨어를 WeMos D1 Mini로 변경했다.

I/O 포트가 그리 많지는 않지만, RC카 정도 제어하기엔 부족함이 없어 보인다.
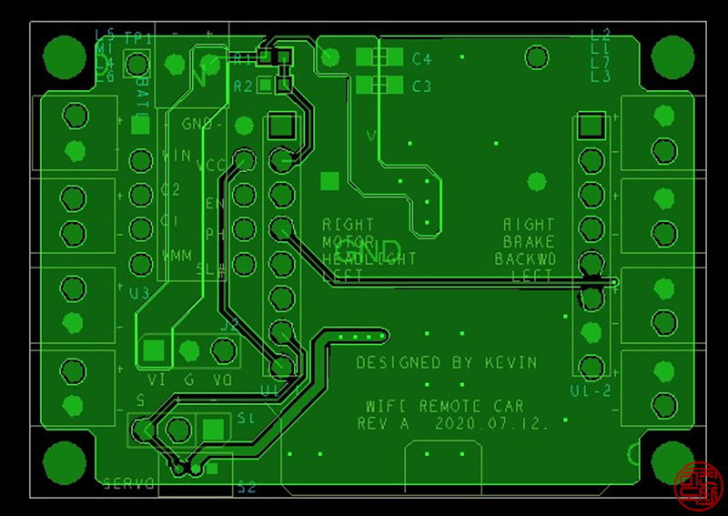
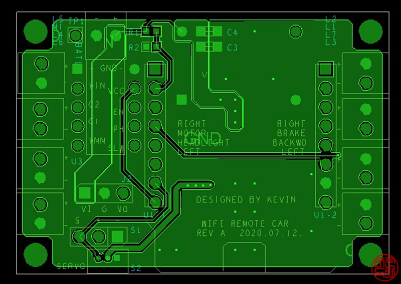
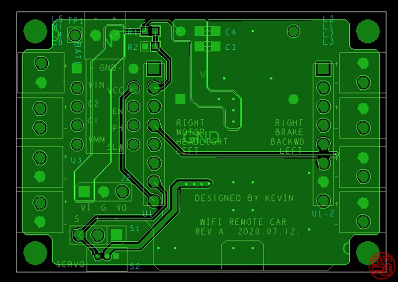
일단 하드웨어가 Blynk 앱과 통신이 잘 되는 것을 확인한 후에 아예 PCB를 제작했다. 처음에 제작한 PCB는 설계 미스로 실제 사용하기엔 좀 아쉬움이 많게 나왔다. 부품을 앞면에 조립해야 하는데, 뒷면에 조립하게 만든다거나 하는 등등의 미스

그리곤 한참 바빠서 아무 것도 못 하다가, 우연히 EasyEDA란 공개 설계 툴을 발견하고 조금 만져봤는데, 쓰기도 쉽고 PCB 설계 또한 실제 부품 데이터를 불러 쓸 수 있어 이처럼 실제 조립될 상태를 볼 수도 있다.

이 툴을 이용하여 설계하고, JLCPCB라는 사이트를 통해 PCB 및 부품 조립까지 함께 의뢰하여 보았다. 이렇게 해서 Through-hole 파트를 제외한 SMD 타입의 부품은 모두 조립된 상태로 단 1주일 만에 내 손안에 왔다.

이번 설계엔 voltage regulator, motor driver 등의 회로를 모듈 형태가 아니라, 부품 위주로 직접 PCB에 구현함으로 해서 크기도 더 작게 할 수 있었다. 또한, PCB 조립을 함께 진행함으로 해서 조립 시간도 단축시키고, 납땜에 의한 오류도 많이 단축시킬 수 있도록 했다. EasyEDA 툴을 사용하면 생각보다 어렵지 않게 실제 조립에 필요한 부품 리스트 (BOM), PCB 조립에 필요한 관련 자료 등을 생성할 수 있어 쉽게 주문할 수 있었다.
간단하게 구현한 기능을 설명하면 ...
- 배터리에서 전압 입력을 받으면, 5V, 3.3V를 생성하고 사용하고자 하는 주행용 모터의 전압에 맞는 voltage regulator를 선택하여 조립할 수 있게 했다.
- 서보는 저전압 서보(3.3V) 및 일반 소형 서보(5V) 용으로 커넥터를 따로 만들었다. 전압만 다르고 제어하는 시그널은 동일하다.
- Pololu에서 만든 모터드라이버 모듈이 아닌 TI DRV8838 칩과 주변회로를 직접 PCB 상에 구현해서 공간적으로 여유가 생겼다.
- 자동차 모형에서 필요한 대부분의 조명을 위한 LED 커넥터를 준비했다. 헤드라이트, 브레이크등, 좌/우 깜빡이, 후진등,
- 외부 배터리 입력 전압을 센싱하는 회로를 만들어서, Blynk 앱에서 배터리 전압을 모니터링함으로 해서 Li-Po 배터리의 과방전을 미리 알 수 있도록 했다.
하여간, 일단 회로를 만들었으니 이것저것 확인을 해야 했고, 자잘한 부품 교체 수준으로 동작하는 상태로 만들 수 있게 되었다.
일단, 기능 중에서 디버깅한 부분은 아날로그 입력 부분. 보통 Atmel 기반의 아두이노 하드웨어의 아날로그 입력은 0V에서 동작 전압(VCC) 이내 범위에서 동작하는데, ESP8266의 경우 아날로그 입력이 0~1V 레벨이었다. 어쩐지 의도한 값보다 한참 큰 값으로 불안하게 동작하더라. 저항값을 수정하여 voltage divider 부분을 개선했다.
이렇게 해서, Blynk앱과의 연동을 테스트하여 이제 기본적인 동작을 하는 정도 된 것 같다.
스마트폰의 Hot-spot 기능을 켜서 컨트롤러가 스마트폰에 연결되게 했고, 그 상태에서 기본적인 동작을 시키는 영상을 찍어 보았다.
아직 개선의 여지는 많이 있지만, 하나하나씩 해결하면 처음 의도한 정도의 구현이 가능할 것 같다.
일단 이번 제작기는 여기까지 ...
'아무거나 만들기 製作 Maker > 모형 제작기' 카테고리의 다른 글
| [1/35 RC] OH35A01 Jeep Wrangler - (5) 도색 및 데칼 (0) | 2021.06.21 |
|---|---|
| [1/35 RC] OH35A01 Jeep Wrangler - (4) 구현한 기능 설명 (0) | 2021.04.20 |
| [1/35 RC] OH35A01 Jeep Wrangler - (2) 컨트롤러 구성 및 테스트 / 실패 (0) | 2020.06.28 |
| [1/35 Academy] M1151 Humvee - (1) 서스펜션 개조 (0) | 2020.05.19 |
| [1/35 RC] OH35A01 Jeep Wrangler - (1) 킷 리뷰 및 섀시 조립 (0) | 2020.05.19 |