지난 제작기
[1/35 RC] OH35A01 Jeep Wrangler - (1) 킷 리뷰 및 섀시 조립
[1/35 RC] OH35A01 Jeep Wrangler - (1) 킷 리뷰 및 섀시 조립
전에 Orlandoo Hunter (올랜두헌터)란 회사에서 소형 조립 RC카인 OH35P01이란 키트를 아두이노 기반으로 조종할 수 있게 해서 만든 적이 있다. [Orlandoo] 1/35 F-150 4WD Crawler Kit - (1) 차체 하부 조립 [Orl..
crazydoc.tistory.com
이번엔 안드로이드나 아이폰이나 상관없이 구현할 수 있는 Blynk란 앱을 이용하려고 접근하고 있다.
2020/02/07 - [디지털 라이프 電子的生活 My Digital Life/아두이노 (Arduino)] - Bluno Beetle과 Blynk 간의 BLE 통신 실험
Bluno Beetle과 Blynk 간의 BLE 통신 실험
아두이노 + 블루투스 모듈 + 스마트폰앱으로 탱크도 굴려보고, 자동차도 굴려봤는데요... 이렇게 해보면서 늘 고민인 게, 작은 공간에 회로를 집어넣는 것입니다. [아카데미] 1/35 M113A1 장갑차 베��
crazydoc.tistory.com
지금까지 구현했던 아두이노+블루투스 조합은 아두이노 프로 미니 보드에 제일 많이 쓰는 HC-06 호환 블루투스 모듈을 이었는데, HC-06이 아이폰에서는 지원을 하지 않는다는 것이다. 아이폰에서는 블루투스 4.0 이상 디바이스만 지원한다고 하는데, BLE 모듈을 선택하면 된다. 그래서, BLE 모듈이 포함된 Bluno Beetle이란 아두이노 호환 보드를 사용하고자 해서 접근해 보았다.
그러기 위해서, 일단 컨트롤러의 기능을 정의해야 한다.
아래와 같이 컨트롤러의 기능을 만들어 배치해 보았다.

차량의 운전은 2축 조이스틱과 슬라이드 바로 구현한다.
- 조이스틱의 X축은 앞바퀴 조향을 담당하는 서보 제어에 이용
- 조이스틱의 Y축은 전지/후진을 설정한다. 위로 향하면 전진 모드, 아래로 향하면 후진 모드
- 슬라이드 바는 액셀러레이터에 해당하는 걸로 속도 조정에 이용된다
헤드라이트를 켜고 끄는 버튼이 있고, 비상등을 켜고 끄는 버튼도 추가했다.
X축 값에 따라 변하는 왼쪽 혹은 오른쪽 깜빡이 상태를 표현한다.
비상등을 켤 때엔 좌우 조향에 상관없이 깜빡이게 한다.
후진 모드인 경우엔 후진등이 켜지게 한다.
배터리는 Li-Po 배터리를 사용할 건데, 이게 방전이 일정 수준 이하로 떨어지면 다시는 완충을 할 수 없는지라 배터리가 과방전되는 것을 막아야 한다. 따라서, 배터리 전압을 모니터링하는 회로 역시 간단하게 구현하여 현재의 전압값을 디스플레이되게 한다.
이 정도 기능이면 모형 자동차 RC에서 구현 가능한 거의 모든 기능이 될 것 같다.
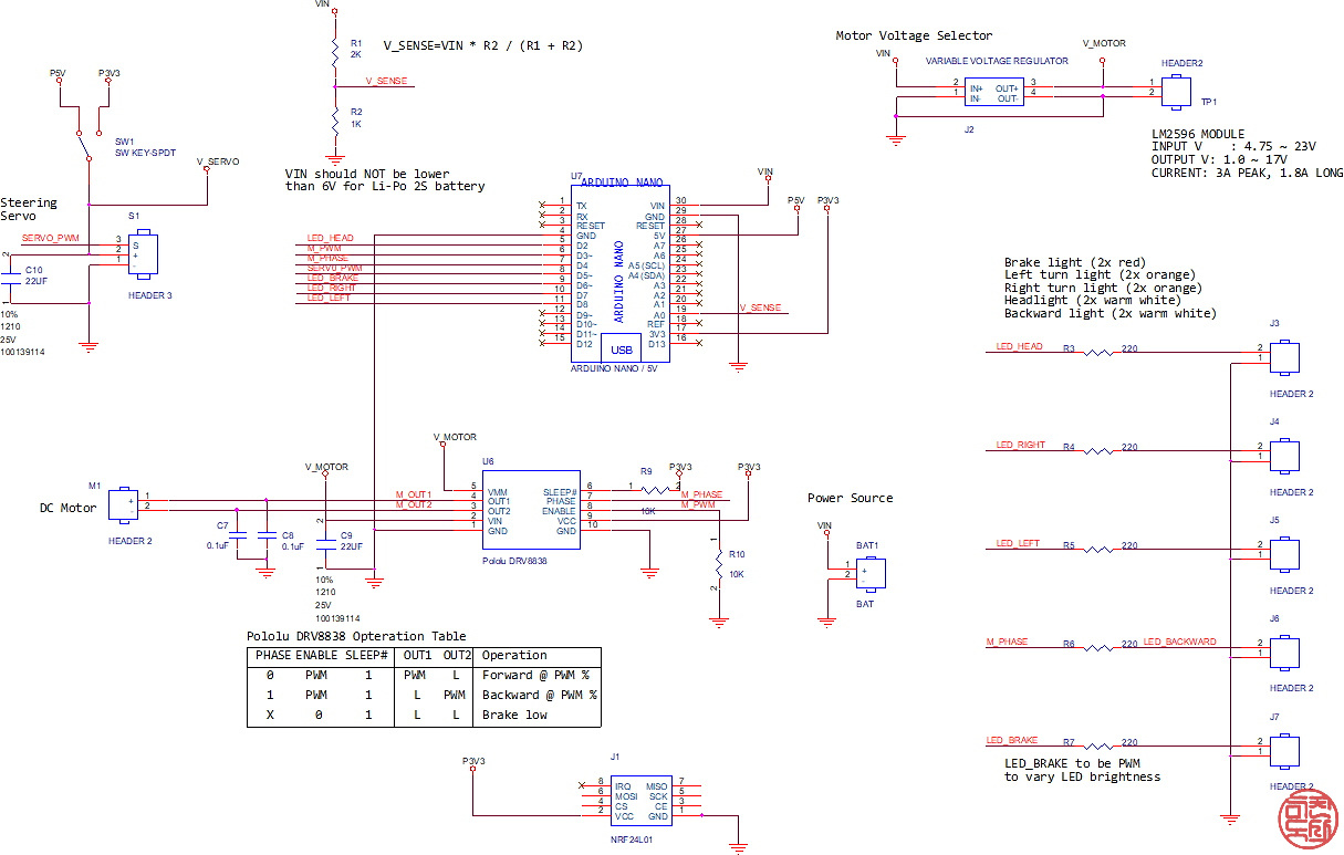
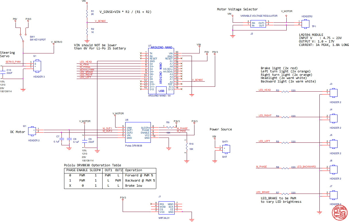
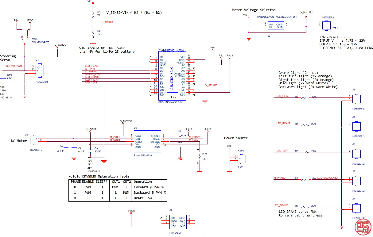
회로도는 다음과 같이 하면 될 것 같다.

회로도는 아두이노 프로 미니 기준이긴 한데, 사용하고자 하는 Bluno Beetle에서도 어느 정도 맞출 수 있을 것 같았다.
그런데, 막상 Bluno Beetle이 생각보다 부피가 커서 그냥 회로 및 아두이노 소스 검토용으로만 써보기로 하고 회로 구성 및 테스트를 진행했다.
그래서, 주행성능을 검증하기 위해 간단하게 회로를 만들어서 아래와 같이 타미야 Mini4WD Wild의 개조 샤시에서 테스트를 해보고자 했다.

결론은 실패
Blynk앱이 Bluno Beetle의 블루투스와 통신이 너무나 불안하고, 운행 중에 계속 아두이노가 리셋이 걸리는 것이다.
회로 문제인가, 소스 문제인가 한참 들여다 봤는데 문제를 찾을 수 없어 검색을 해보니, 해외 포럼에서도 비슷한 문제가 언급되어 있는 것을 발견했고, 그 해결 방법은 제시된 것이 없었다.
결론은 아두이노+BLE + Blynk 앱의 조합은 권장하지 않는 것으로 ...
그래서, Blynk 앱에 가장 최적화된 하드웨어가 뭔지 검색했더니 ESP8266 기반의 Wi-Fi가 Blynk와 궁합이 좋다는 글이 여기저기서 보인다. 그래서, 이 프로젝트는 ESP8266에 Wi-Fi 기반으로 변경하여 다시 시험하는 것으로 하고자 한다.
ESP8266 보드가 배송되면 간단히 리뷰해 보기로 한다.
이번 제작기는 별 진척없이 여기까지...
'아무거나 만들기 製作 Maker > 모형 제작기' 카테고리의 다른 글
| [1/35 RC] OH35A01 Jeep Wrangler - (4) 구현한 기능 설명 (0) | 2021.04.20 |
|---|---|
| [1/35 RC] OH35A01 Jeep Wrangler - (3) 새로운 컨트롤러 구성 PCB 제작 (0) | 2021.01.14 |
| [1/35 Academy] M1151 Humvee - (1) 서스펜션 개조 (0) | 2020.05.19 |
| [1/35 RC] OH35A01 Jeep Wrangler - (1) 킷 리뷰 및 섀시 조립 (0) | 2020.05.19 |
| F4U Corsair Fighter - Cute Plane / Tiger Model ... (2) 도색 (0) | 2019.09.27 |